案例:泰坦尼克号乘客生存预测
1 泰坦尼克号数据
在泰坦尼克号和titanic2数据帧描述泰坦尼克号上的个别乘客的生存状态。这里使用的数据集是由各种研究人员开始的。其中包括许多研究人员创建的旅客名单,由Michael A. Findlay编辑。我们提取的数据集中的特征是票的类别,存活,乘坐班,年龄,登陆,home.dest,房间,票,船和性别。
数据:http://biostat.mc.vanderbilt.edu/wiki/pub/Main/DataSets/titanic.txt
 (1).7e9b3a38.png)
经过观察数据得到:
- 1 乘坐班是指乘客班(1,2,3),是社会经济阶层的代表。
- 2 其中age数据存在缺失。
2 步骤分析
- 1.获取数据
- 2.数据基本处理
- 2.1 确定特征值,目标值
- 2.2 缺失值处理
- 2.3 数据集划分
- 3.特征工程(字典特征抽取)
- 4.机器学习(决策树)
- 5.模型评估
3 代码过程
- 导入需要的模块
python
import pandas as pd
import numpy as np
from sklearn.feature_extraction import DictVectorizer
from sklearn.model_selection import train_test_split
from sklearn.tree import DecisionTreeClassifier, export_graphvizimport pandas as pd
import numpy as np
from sklearn.feature_extraction import DictVectorizer
from sklearn.model_selection import train_test_split
from sklearn.tree import DecisionTreeClassifier, export_graphviz- 1.获取数据
python
# 1、获取数据
titan = pd.read_csv("http://biostat.mc.vanderbilt.edu/wiki/pub/Main/DataSets/titanic.txt")# 1、获取数据
titan = pd.read_csv("http://biostat.mc.vanderbilt.edu/wiki/pub/Main/DataSets/titanic.txt")2.数据基本处理
- 2.1 确定特征值,目标值
pythonx = titan[["pclass", "age", "sex"]] y = titan["survived"]x = titan[["pclass", "age", "sex"]] y = titan["survived"]- 2.2 缺失值处理
python# 缺失值需要处理,将特征当中有类别的这些特征进行字典特征抽取 x['age'].fillna(x['age'].mean(), inplace=True)# 缺失值需要处理,将特征当中有类别的这些特征进行字典特征抽取 x['age'].fillna(x['age'].mean(), inplace=True)- 2.3 数据集划分
pythonx_train, x_test, y_train, y_test = train_test_split(x, y, random_state=22)x_train, x_test, y_train, y_test = train_test_split(x, y, random_state=22)3.特征工程(字典特征抽取)
特征中出现类别符号,需要进行one-hot编码处理(DictVectorizer)
x.to_dict(orient="records") 需要将数组特征转换成字典数据
python
# 对于x转换成字典数据x.to_dict(orient="records")
# [{"pclass": "1st", "age": 29.00, "sex": "female"}, {}]
transfer = DictVectorizer(sparse=False)
x_train = transfer.fit_transform(x_train.to_dict(orient="records"))
x_test = transfer.fit_transform(x_test.to_dict(orient="records"))# 对于x转换成字典数据x.to_dict(orient="records")
# [{"pclass": "1st", "age": 29.00, "sex": "female"}, {}]
transfer = DictVectorizer(sparse=False)
x_train = transfer.fit_transform(x_train.to_dict(orient="records"))
x_test = transfer.fit_transform(x_test.to_dict(orient="records"))- 4.决策树模型训练和模型评估
决策树API当中,如果没有指定max_depth那么会根据信息熵的条件直到最终结束。这里我们可以指定树的深度来进行限制树的大小
python
# 4.机器学习(决策树)
estimator = DecisionTreeClassifier(criterion="entropy", max_depth=5)
estimator.fit(x_train, y_train)
# 5.模型评估
estimator.score(x_test, y_test)
estimator.predict(x_test)# 4.机器学习(决策树)
estimator = DecisionTreeClassifier(criterion="entropy", max_depth=5)
estimator.fit(x_train, y_train)
# 5.模型评估
estimator.score(x_test, y_test)
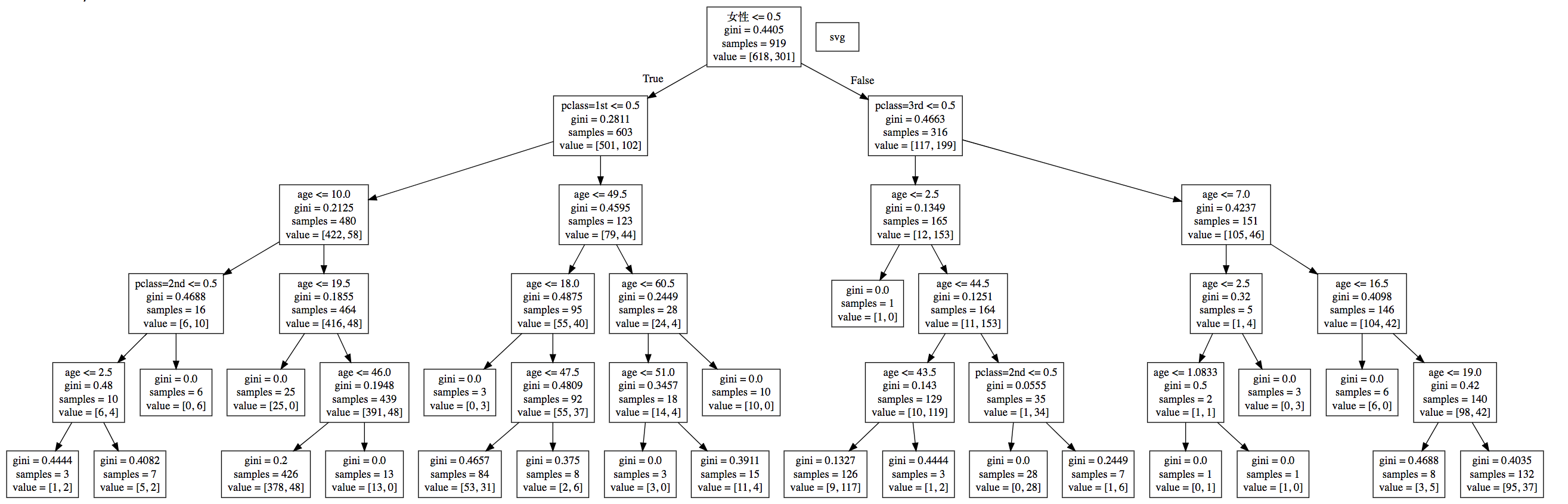
estimator.predict(x_test)决策树的结构是可以直接显示
3 决策树可视化
3.1 保存树的结构到dot文件
- sklearn.tree.export_graphviz() 该函数能够导出DOT格式
- tree.export_graphviz(estimator,out_file='tree.dot’,feature_names=[‘’,’’])
python
export_graphviz(estimator, out_file="./data/tree.dot", feature_names=['age', 'pclass=1st', 'pclass=2nd', 'pclass=3rd', '女性', '男性'])export_graphviz(estimator, out_file="./data/tree.dot", feature_names=['age', 'pclass=1st', 'pclass=2nd', 'pclass=3rd', '女性', '男性'])dot文件当中的内容如下
python
digraph Tree {
node [shape=box] ;
0 [label="petal length (cm) <= 2.45\nentropy = 1.584\nsamples = 112\nvalue = [39, 37, 36]"] ;
1 [label="entropy = 0.0\nsamples = 39\nvalue = [39, 0, 0]"] ;
0 -> 1 [labeldistance=2.5, labelangle=45, headlabel="True"] ;
2 [label="petal width (cm) <= 1.75\nentropy = 1.0\nsamples = 73\nvalue = [0, 37, 36]"] ;
0 -> 2 [labeldistance=2.5, labelangle=-45, headlabel="False"] ;
3 [label="petal length (cm) <= 5.05\nentropy = 0.391\nsamples = 39\nvalue = [0, 36, 3]"] ;
2 -> 3 ;
4 [label="sepal length (cm) <= 4.95\nentropy = 0.183\nsamples = 36\nvalue = [0, 35, 1]"] ;
3 -> 4 ;
5 [label="petal length (cm) <= 3.9\nentropy = 1.0\nsamples = 2\nvalue = [0, 1, 1]"] ;
4 -> 5 ;
6 [label="entropy = 0.0\nsamples = 1\nvalue = [0, 1, 0]"] ;
5 -> 6 ;
7 [label="entropy = 0.0\nsamples = 1\nvalue = [0, 0, 1]"] ;
5 -> 7 ;
8 [label="entropy = 0.0\nsamples = 34\nvalue = [0, 34, 0]"] ;
4 -> 8 ;
9 [label="petal width (cm) <= 1.55\nentropy = 0.918\nsamples = 3\nvalue = [0, 1, 2]"] ;
3 -> 9 ;
10 [label="entropy = 0.0\nsamples = 2\nvalue = [0, 0, 2]"] ;
9 -> 10 ;
11 [label="entropy = 0.0\nsamples = 1\nvalue = [0, 1, 0]"] ;
9 -> 11 ;
12 [label="petal length (cm) <= 4.85\nentropy = 0.191\nsamples = 34\nvalue = [0, 1, 33]"] ;
2 -> 12 ;
13 [label="entropy = 0.0\nsamples = 1\nvalue = [0, 1, 0]"] ;
12 -> 13 ;
14 [label="entropy = 0.0\nsamples = 33\nvalue = [0, 0, 33]"] ;
12 -> 14 ;
}digraph Tree {
node [shape=box] ;
0 [label="petal length (cm) <= 2.45\nentropy = 1.584\nsamples = 112\nvalue = [39, 37, 36]"] ;
1 [label="entropy = 0.0\nsamples = 39\nvalue = [39, 0, 0]"] ;
0 -> 1 [labeldistance=2.5, labelangle=45, headlabel="True"] ;
2 [label="petal width (cm) <= 1.75\nentropy = 1.0\nsamples = 73\nvalue = [0, 37, 36]"] ;
0 -> 2 [labeldistance=2.5, labelangle=-45, headlabel="False"] ;
3 [label="petal length (cm) <= 5.05\nentropy = 0.391\nsamples = 39\nvalue = [0, 36, 3]"] ;
2 -> 3 ;
4 [label="sepal length (cm) <= 4.95\nentropy = 0.183\nsamples = 36\nvalue = [0, 35, 1]"] ;
3 -> 4 ;
5 [label="petal length (cm) <= 3.9\nentropy = 1.0\nsamples = 2\nvalue = [0, 1, 1]"] ;
4 -> 5 ;
6 [label="entropy = 0.0\nsamples = 1\nvalue = [0, 1, 0]"] ;
5 -> 6 ;
7 [label="entropy = 0.0\nsamples = 1\nvalue = [0, 0, 1]"] ;
5 -> 7 ;
8 [label="entropy = 0.0\nsamples = 34\nvalue = [0, 34, 0]"] ;
4 -> 8 ;
9 [label="petal width (cm) <= 1.55\nentropy = 0.918\nsamples = 3\nvalue = [0, 1, 2]"] ;
3 -> 9 ;
10 [label="entropy = 0.0\nsamples = 2\nvalue = [0, 0, 2]"] ;
9 -> 10 ;
11 [label="entropy = 0.0\nsamples = 1\nvalue = [0, 1, 0]"] ;
9 -> 11 ;
12 [label="petal length (cm) <= 4.85\nentropy = 0.191\nsamples = 34\nvalue = [0, 1, 33]"] ;
2 -> 12 ;
13 [label="entropy = 0.0\nsamples = 1\nvalue = [0, 1, 0]"] ;
12 -> 13 ;
14 [label="entropy = 0.0\nsamples = 33\nvalue = [0, 0, 33]"] ;
12 -> 14 ;
}那么这个结构不能看清结构,所以可以在一个网站上显示
3.2 网站显示结构
 (1).5053f16b.png)
将dot文件内容复制到该网站当中显示
 (1).73508ecf.png)
3.5 决策树总结
- 优点:
- 简单的理解和解释,树木可视化。
- 缺点:
- 决策树学习者可以创建不能很好地推广数据的过于复杂的树,容易发生过拟合。
- 改进:
- 减枝cart算法
- 随机森林(集成学习的一种)
注:企业重要决策,由于决策树很好的分析能力,在决策过程应用较多, 可以选择特征